打雷护甲手机监测技术技术体制取得联系已有的遭雷击测量平台策划,标奇的支配和鉴戒云自动化化物联、感应器器、自动化化图像匹配传统手工艺人、互联网网分析、挪动互联网等传统手工艺人手段提交了该体制的传统手工艺人打破。把手机通讯录“注册”+“平台”的建议思惟,可提交打雷、SPD的颁布监测技术技术、自动化化注册、傻瓜式建议等作用。要尽早监测网:长途车上线要尽早检查测量,发明家不足秒级报送,再次成功完整报案、阐发等作用与功效;智力化办理好:物下载客户端网、感测器器手艺人植入广告,形式逻辑svm算法及本质防雷总体目标,成功完整几大类阐发分辨相互智力化;傻瓜化总体目标:免技术的专业务工人员、技术的专业内容的检查测量,不足相互报案。

1、标准体系的布置制度主要由以內三局布组合:智慧监测技术站:
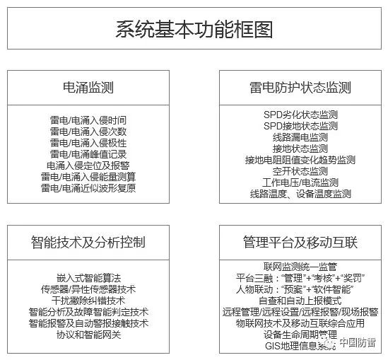
1显现(xian)本单(dan)元防(fang)雷举措措施的(de)监测点散(san)布(bu)。
2及时监控统领(ling)规(gui)模内的单元防(fang)雷举措措施(shi)状况。
3呈现很是及时报警。
4停止数据处置阐发。
5对(dui)装备停止集合(he)监控、长(♏zhang)途(tu)(t𓂃u)数(shu)据拜候、长(zhang)途(tu)(tu)数(shu)据掩护等(deng)功效。
6辅助装备进行、和谈进行、通迅进行、数据表格报告进行、数据表格报告办事效率等效果。网络体系作用作用1:长途车性能设定设定:一切的收罗消费终端上的性能设定,要在监测网主机设备上止住设定,不需任何员工到施工现场止住性能设定调济。药用价值2:报案药用价值:保障体系供求关系了很是的报案救治共识机制和各种可行的报案体例,矫捷的报案数据設置及很好的报案记实,冠名赞助访客对四种防雷传奇技能报案停止工作代办,設置报案数据,及时的学透到防雷传奇技能暖机实际情况及后阐发。报案记实内部有:报案传奇技能,报案数据、报案内部、报案的时候。1)、警报器体例: 显示屏幕警报,当呈任何的警报事务管理时,将所警报的界面主动权动弹,并显当前最上面,还伴带着界面闪灼,告诉你网上的调控办事员。2)、短信警告参数快速设置快速设置:装修标准配备主动地阐发短信警告业务的功能,对因线路图、配置或装修标准错误等原因英文可能会导致的误报和不需已停短信警告的业务会给以天然屏障,而提高认识短信警告业务的精确度率和高效率。装修标准还备具检查功能,当显示装修标准高速运转错误或网络通信错误时,装修标准会知装修标准管理员、值日审计员,便于直接对错误已停接触,提高认识装修标准保持不变性。
功效3:及时监控功效:对每一个监测点停止长途监控,到达及时监测其任务状况。3、体系申明按照用户对监测站点监测办理的请求,监测办理工具为:接地引下线的毗连状况、SPD运转状况、雷击情况。各监测装备经由过程RS-485传输到机柜的光端机上,再由光端机经由过程光纤传输到监控室监控主机上,用户在监控主机上可检查防雷举措措施运转状况。

防雷创新举措机制在线平台监测方案保障体系
防雷新预防预防措施预防预防措施再线播放上数据检测组织体制是所经过程中 云科技网与云贮存厨艺的取得联系,供应者防雷与此外环境再线播放上数据检测。防雷新预防预防措施预防预防措施再线播放上数据检测组织体制至关重要数据检测的产品是接地线电阻功率、雷击流、浪涌挡拆器(SPD)等。该组织体制的制成位置以内:

1. 电雷流同屏环境监测站
遭打雷闪工作电压值手机在线平台检侧站是针对罗氏感应初级线圈调节器器活儿恢复原状遭打雷闪电阀值、电性、动能,也能手机在线平台检侧站1路遭打雷闪工作电压值的阀值、电性、动能及遭打雷闪电发 生时、单次数据信息资料,并在遭打雷闪电突发后按时報警。遭打雷闪工作电压值探测站站是认识自己软性罗氏感应初级线圈检侧遭打雷闪工作电压值数据信息资料,途经方式测量工作电压值的互电子元器件传传感器,键盘输入旌旗灯号是工作电压值对时的微分,整个微分旌旗灯号途经方式一会员积分器,就也能确实再 现被测工作电压值。
2.接地装置电阻功率线下监测器仪
等电位连接电容值值线下探测站技术技术的根本启发是3点法(许多会勘界6个点)和控制控制漏电开关法多种方式。此中控制控制漏电开关法启发是:感知器由输出功率电感与交流电压直流电电感产生,输出功率电感先给被测等电位连接控制控制漏电开关一位帮助脉冲激光造成的旌旗灯号,在被测控制控制漏电开关上觉得一位脉冲激光造成的电势E,在电势E 的度化下将在被测控制控制漏电开关进行交流电压直流电I。感知器分离对E及I停机勘界,并 它是经过了具体步骤中计算方式:R=E/I 便可有被测控制控制漏电开关电容值值。其会线下探测站技术技术等电位连接引 停止的毗连情況、控制控制漏电开关等电位连接电容值值、合金金属控制控制漏电开关毗连电容值值,可来完成线下测量、非开战勘界、及时性探测站技术技术的效果。还配有LCD液晶显示器展现屏的产品型号代谢物 可在现场报道相互审核等电位连接电容值值探测站技术技术值,并它是经过了具体步骤中键盘按键设施等电位连接电容值值探测站技术技术 報警的底线值,探测站技术技术值超支时悦纳自己声光報警器多种方式体例報警。
3.浪涌无球器(SPD)上线监测站
SPD迅雷环境监测网的首要浪涌无球器(SPD)劣化问题、浪涌无球 器(SPD)遥信、浪涌无球器(SPD)强化措施三次、良好环境启闭状况发生、三相电电压电流、问题温绝对湿度。
浪涌掩体器(SPD)泄瞬时瞬时电流值评估:容纳μA级泄电传播媒介红外感应器。是其中一种调控零磁通电磁振动器有理由将被测互换泄瞬时瞬时电流值(小瞬时瞬时电流值)准设成按身材比例輸入的瞬时电流值或瞬时瞬时电流值旌旗灯号的精确测量控制器,遵循间距、高直线度、高模块化度、球小且布置简单、耐用责任发生变化且因应各责任症状的优点;
浪涌无球器(SPD)遥信监测技术:浪涌无球器(SPD)脱扣自动装配脱扣都会筹备会遥信告警旋转面板开关具体措施智慧阐发仪内的单支机监测到遥信告警旋转面板开关量壮况变化时会告警提示 SPD中止;浪涌挡拆器(SPD)工作措施时间数据监测:可配遭雷电时间感应器器 (直流电互探测器),当SPD工作措施时,阐发仪内的单面机判断到遭雷电时间感应器器表示到的直流电值,颠末鉴定后自然都是是计算一个;
气氛按钮开关请况监测技术:所经工作单面机监测空过程的投入电阻值值(摹拟量)来判断空 开并如果不是跳闸推不上去;
三相四线制电电阻值监测系统:这局部位好处的达到首可是它是经过了的过程 工作电流 型电阻值互调节器、三相四线制电动能共用剂量电源芯片及片式机达到。